11月3日,2020年度国家科学技术奖励大会在北京人民大会堂隆重召开。东北大学牵头和参与完成的5项成果荣获2020年度国家科学技术奖励。其中,1项牵头项目和1项参与项目获国家自然科学二等奖,2项牵头项目和1项参与项目获国家科技进步二等奖,继2019年我校国家科学技术奖励取得突破后再创佳绩。

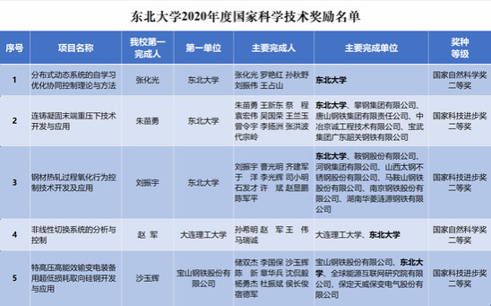
东北大学作为第一完成人和第一单位牵头完成的“分布式动态系统的自学习优化协同控制理论与方法”项目获得国家自然科学二等奖。东北大学主要完成人是张化光、罗艳红、孙秋野、刘振伟、王占山。


东北大学作为第一完成人和第一单位牵头完成的“连铸凝固末端重压下技术开发与应用”项目获得国家科技进步二等奖。东北大学主要完成人是朱苗勇、祭程。


东北大学作为第一完成人和第一单位牵头完成的“钢材热轧过程氧化行为控制技术开发及应用”项目获得国家科技进步二等奖。东北大学主要完成人是刘振宇、曹光明。


东北大学作为第二完成单位参与完成的项目“非线性切换系统的分析与控制”获得国家自然科学二等奖(东北大学主要参与人是赵军、马瑞诚);东北大学以第二完成单位参与完成的项目“特高压高能效输变电装备用超低损耗取向硅钢开发与应用”获得国家科技进步二等奖(东北大学主要参与人是沙玉辉)。此外,东北大学牛萍教授在中国科学院金属研究所工作期间参与完成的项目“光催化材料的能带与微观结构调控”获得国家自然科学二等奖。

多年来,东北大学始终坚持与国家发展和民族复兴同向同行,瞄准国际科技前沿,服务国家战略需求和区域经济社会发展,把论文写在中国大地上,取得了一批具有原创性的科技成果,在技术创新、技术转移和成果转化方面形成了独特优势,探索出了一条产学研融通创新和协同育人的有效途径,实现了学科、人才、科研良性互动发展,努力建设在中国新型工业化进程中起引领作用的“中国特色、世界一流”大学。