5月10—12日,第七届中国“TRIZ”杯大学生创新方法大赛现场决赛在哈尔滨工程大学举行。经过两天的激烈角逐,由我校资源与土木工程学院韩跃新、机械工程与自动化学院马明旭、创新创业学院朱翠兰老师指导,张大禹、程奕鑫、吴璞、于可、李宏宗同学共同完成的参赛作品《导板式风轮机》斩获全国特等奖。这是继2017年东大学子荣获特等奖后,辽宁省大学生作品在该项赛事中获得的第二项特等奖。同时,由创新创业学院朱翠兰老师完成的教师组作品《基于本科生科研训练的创新方法推广与应用》荣获“创新方法教学成果优秀奖”。
中国“TRIZ”杯大学生创新方法大赛是一项运用“TRIZ”创新方法进行创新创业的全国性竞赛活动,旨在吸引、鼓励、指导大学生掌握创新方法,提升创新创业创造综合能力,营造大学生创新创业创造的良好环境。本届大赛由科技部、中国科协主办,由创新方法研究会、黑龙江省科技厅、省教育厅、省科协、省知识产权局等承办。自2月正式启动以来,大赛共收到全国24个省、市、自治区的126所高校的1801项作品参赛,参赛人数达1万余人。经过专家盲评初审,454件作品入围现场决赛,包括发明制作类189项、工艺改进类63项、创新设计类67项、生活创意类63项、创业类52项、教师组20项。
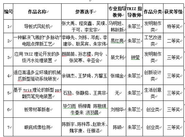
决赛包括小组赛答辩评审和总决赛公开答辩评审两个环节。经过为期一天的小组赛答辩,共计18个项目入围决赛公开答辩评审名单,角逐产生特等奖6项,包括发明制作类3项、创意设计类1项、工艺改进类1项、创业类1项;其中发明制作类共计9个作品入围,辽宁省仅此1项。公开答辩环节中,我校学生准备充分、表现突出,作品中对于流分析的巧妙运用受到多位评委的一致夸赞,最终以绝对优势在激烈的角逐中脱颖而出,勇夺特等奖。其余6件学生作品和1件教师组作品分获二等奖1项、三等奖5项、创新方法教学成果优秀奖1项。东北大学TRIZ协会专利部部长、机械工程与自动化学院孙宇轩作为大赛的大众评审员全程参与评审工作。
东北大学第七届中国“TRIZ”杯大学生创新方法大赛学生组作品获奖名单
